- Published on
DeepSeek Technology Visualized
- Authors

- Name
- Jun
- GitHub
- @jzhang533
Visualized deepseek technologies.
Innovations in DeepSeek models
This is a simple image created by @jzhang533 for discussion in PFCC meeting. 
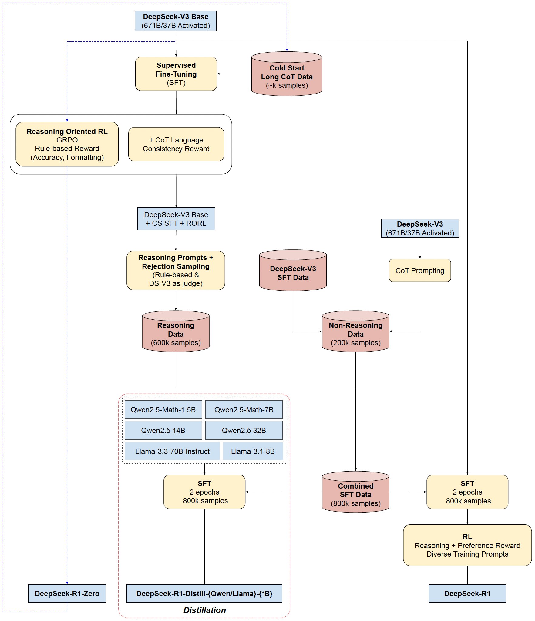
Visualizing the training pipeline for DeepSeek-R1
This image is from : https://x.com/SirrahChan/status/1881540279783887036